近8万股东小心 *ST锦港退市!下周7股解禁比例超50%  第1张

  下周A股解禁市值共587.2亿元。

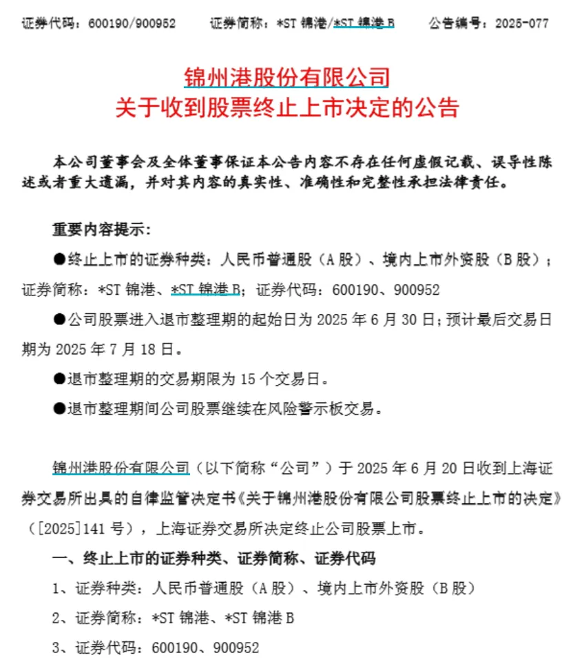
  昨日晚间,*ST锦港(维权)公告称,公司于2025年6月20日收到上海证券交易所出具的自律监管决定书,决定终止公司股票上市。终止上市的证券种类包括人民币普通股(A股)和境内上市外资股,证券简称为*ST锦港、*ST锦港B,证券代码为600190、900952。公司股票进入退市整理期的起始日为2025年6月30日,预计最后交易日期为2025年7月18日,退市整理期的交易期限为15个交易日。

近8万股东小心 *ST锦港退市!下周7股解禁比例超50%  第2张

  早在5月29日,*ST锦港收到辽宁证监局的《行政处罚决定书》,认定公司及相关责任人员存在多项违法事实,公司股票已于5月30日起停牌。 其中显示,2022至2024年,公司通过虚假贸易业务及跨期确认港口包干作业费收入等方式虚增利润,《2022年年度报告》《2023年年度报告》《2024年第一季度报告》存在虚假记载。此外,公司还存在未按期披露《2024年半年度报告》,未及时披露关联交易,《2022年年度报告》《2023年年度报告》《2024年半年度报告》存在重大遗漏的问题。

  截至今年一季度末,公司持股股东户数为7.88万户,较2024年年末下降3913户,降幅4.73%。

  下周49股面临解禁

  据证券时报·数据宝统计,下周将有49股解禁,按照最新收盘价计算,合计解禁市值共587.2亿元。

  铁建重工下周将有38.56亿股上市流通,主要为首发原股东限售股份,解禁市值达152.29亿元。

  龙芯中科的解禁规模次之,下周将有1.21亿股上市流通,解禁股主要为首发原股东限售股份,解禁市值达146.55亿元。

  相比之下,瑞纳智能、梓橦宫、中国汽研的解禁压力较小,解禁市值均不足千万元。

  从解禁比例来看,亨迪药业、拓山重工、铁建重工、国缆检测等7股的解禁比例超50%。亨迪药业和拓山重工的解禁比例均达75%。

近8万股东小心 *ST锦港退市!下周7股解禁比例超50%  第3张

  9只解禁股一季度业绩亏损

  据数据宝统计,下周将要解禁的这49股,6月以来股价平均上涨0.17%。统联精密、凯旺科技、方正阀门、海目星、国科军工的股价涨幅居前,月内均上涨超10%。

  股价下跌的个股中,ST开元、国缆检测、瑞纳智能跌幅居前,月内均累计下跌超10%。其中ST开元跌幅最大,达10.51%,公司下周将有950万股面临解禁,解禁规模达0.36亿元。

  下周解禁股中,奥比中光-UW、华丰科技、中力股份、华如科技6月以来均获得超5家机构调研。奥比中光-UW月内获得35家机构调研,公司表示,2025年第一季度,公司在AIoT领域的业务呈现较快增长态势,业绩实现扭亏为盈。

  公司全栈式的研发能力和全领域的技术路线布局,为技术迭代创新提供了源源不断的动力,如今在包括具身智能机器人、各类AI端侧硬件升级等赛道均具备明显的先发、技术及产品规模化等优势。

  华丰科技月内获得16家机构调研,公司与浪潮、中兴等客户在高速背板连接器、线模组领域有项目推进,预计今年将有部分客户贡献高速线模组增量收入。

  一般而言,解禁的影响对于业绩亏损或下滑的个股要显著大于绩优股。下周面临解禁的个股中,有9股一季度业绩亏损。

  三一重能的亏损规模最大,一季度净亏损为1.91亿元;公司本次解除限售股份的数量为0.46亿股,占公司发行总股本的3.77%。

  此外,还有海目星、龙芯中科、华如科技、凯旺科技等一季度业绩均为亏损。

  相比之下,公牛集团、九丰能源、九号公司-WD、瑞丰银行等一季度业绩表现较好,净利润规模居前且均同比呈现增长。

近8万股东小心 *ST锦港退市!下周7股解禁比例超50%  第4张