57位经济学家的预测区间为增长-5.1%至增长2.4%。 美国人口普查局公布,11月份增长5.4%。 不含运输品的新订单12月份增长0.9%,11月份为增长0.4%。 不含国防用品的新订单12月份下降2.5%...
-
发布了文章 2026-02-19
美国12月份耐用品订单较前月下降1.4% 预估为下降2%
-
发布了文章 2026-02-19
不卷AI反成优势 苹果公司在美股被焦虑裹挟之际成为避险优选
苹果公司上一次在同类科技股中如此“特立独行”还是将近20年前。近几周,在人工智能热潮引发的剧烈波动席卷股市的众多角落之际,苹果为投资者提供了一个颇具吸引力的替代选项。 数据显示,苹果与纳斯达克100指数的40日相关系...
-
发布了文章 2026-02-19
卫星图像显示:美伊关系紧张之际,伊朗正修复并加固多处设施
专家称,卫星图像显示,伊朗近期在一处敏感军事基地的新设施上方修建了混凝土防护层并覆土掩盖,在与美国关系紧张的背景下,加快推进这处据报2024年曾遭以色列空袭的地点的建设工作。 图像还显示,伊朗已将去年以色列与伊朗12...
-
发布了文章 2026-02-18
科特迪瓦考虑效仿加纳下调可可农户收购价
科特迪瓦可可农户正面临大量可可滞销困境 两名政府消息人士向路透社透露,作为全球最大的可可生产国,科特迪瓦正考虑下调向可可农户支付的保底收购价,以与加纳保持一致。目前这两个巧克力原料主产国都面临严重危机。 科特迪瓦...
-
发布了文章 2026-02-18
高盛:特朗普政策令移民流入数暴跌 正重塑美国劳动力市场
来源:财联社 财联社2月18日讯(编辑 夏军雄)高盛最新报告指出,随着美国总统特朗普在其第二任期内实施全面打压移民政策,美国净移民人数骤降80%。而外来劳动力流入的急剧收缩,正在从根本上改变美国劳动力供给的结构。...
-
发布了文章 2026-02-18
元宇宙(Meta)与英伟达签署战略合作协议
Meta 平台与英伟达于周二宣布达成多年期战略合作协议。根据协议,Meta 将在自有数据中心及通过云服务商使用数百万枚英伟达芯片。协议具体条款未对外披露。 Meta 长期以来都是英伟达的客户,目前已在自有数据中心部署...
-
发布了文章 2026-02-18
美国再威胁退出国际能源署 除非该机构淡化气候倡议
美国再度放话称,除非国际能源署淡化气候倡议并将重心回归能源安全,否则美国可能退出该国际组织。 在国际能源署周三召开部长级会议前夕,美国能源部长克里斯·赖特表示“我们绝对不满意”,并强调国际能源署必须完成改革,美国才会...
-
发布了文章 2026-02-18
受对华及亚洲市场强劲带动,日本1月出口激增近17%
受季节性因素及中国与其他亚洲市场强劲需求推动,日本 1 月出口同比激增近 17%。 日本财务省周三公布数据显示,进口同比下滑 2.5%,至 10.3 万亿日元(约 670 亿美元);出口同比增长 16.8%,至 9....
-
发布了文章 2026-02-18
ServiceNow CEO停止出售股票,试图安抚对AI感到恐慌的投资者
ServiceNow 是今年众多因 AI 担忧而股价大跌的企业软件公司之一,如今其高管正试图安抚市场情绪。 一份监管文件显示,该软件提供商 CEO 比尔・麦克德莫特及其他高管已同意取消预先安排的股票出售计划,麦克德莫...
-
发布了文章 2026-02-18
报道:欧洲央行行长拉加德据悉可能提前卸任
有报道称,欧洲央行行长拉加德预计将在其八年任期于2027年10月结束之前卸任。 该报道援引一位了解拉加德想法的匿名人士称,拉加德希望在明年4月法国大选之前卸任,以便让法国总统马克龙和德国总理默茨有时间寻找她的继任者。...
-
发布了文章 2026-02-18
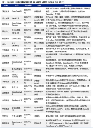
【兴证策略】2026年值得关注的十大产业趋势
炒股就看金麒麟分析师研报,权威,专业,及时,全面,助您挖掘潜力主题机会! 来源:尧望后势 2025年初,我们聚焦传统产业升级与新质生产力培育,提出十大值得关注的产业趋势。回顾来看,多数方向成为贯穿2025年的核心...
-
发布了文章 2026-02-18
黄金拉升!日本股市涨幅扩大
2月18日,国际黄金、白银盘中拉升,现货黄金、白银均转为上涨。现货黄金站上4900美元/盎司,截至发稿,涨幅超0.8%;现货白银涨逾1%。...
-
发布了文章 2026-02-18
美国再次威胁退出国际能源署 除非该机构淡化气候倡议
美国再度放话称,除非国际能源署淡化气候倡议并将重心回归能源安全,否则美国可能退出该国际组织。 在国际能源署周三召开部长级会议前夕,美国能源部长克里斯·赖特表示“我们绝对不满意”,并强调国际能源署必须完成改革,美国才会...
-
发布了文章 2026-02-18
巴菲特任内最后操作:伯克希尔减持苹果股票,建仓《纽约时报》
最新监管文件显示,沃伦・巴菲特执掌的伯克希尔・哈撒韦在去年第四季度继续减持苹果,并新建《纽约时报》仓位。 据 InsiderScore 数据,伯克希尔减持了这家 iPhone 制造商4.3%的股份,持仓市值降至61...
-
发布了文章 2026-02-18
中国暂时缺席!黄金跌破象征性的5000大关,价格已经见顶?
FX168财经报社(亚太)讯 在年初一度强势上行之后,黄金和白银似乎正在“失去光泽”。本周初,金价跌破象征性的5,000美元关口。 周二(2月17日)黄金期货下跌逾3%,至4,878.90美元附近。按道琼斯市场数...
-
发布了文章 2026-02-18
大回暖将持续至21日 我国大部雨雪稀少天气干燥
快讯摘要 大回暖将持续至21日我国大部雨雪稀少天气干燥人民财讯2月18日电,据,未来三天(2月18日至20日),我国大部地区将持续大...
-
发布了文章 2026-02-18
黄金重挫近3%,白银暴跌超5%
周二(2月17日)纽约尾盘,现货黄金跌2.30%,报4877.79美元/盎司,日内交投区间为5000.65-48432.51美元,整体持续走低。 COMEX黄金期货跌2.93%,报4897.80美元/盎司,北京时间2...
-
发布了文章 2026-02-18
银行纷纷补充首席合规官:来源多样化,不少由行长兼任
金融机构纷纷补充“首席合规官”,多家国有大行选择行长兼任。 近日,中国农业银行(601288.SH)、中国银行(601988.SH)纷纷发布公告,拟聘任自家行长为首席合规官。 农行公告称,聘任王志恒兼任中国农业银...
-
发布了文章 2026-02-18
美国黄金概念股下挫
每经AI快讯,2月17日,美国黄金概念股下挫,哈莫尼黄金跌6%、金田跌4.6%、泛美白银跌4.4%。每日经济新闻...
-
发布了文章 2026-02-18
美国天然气期货日内大跌6%,现报3.05美元/百万英热
每经AI快讯,2月17日,美国天然气期货日内大跌6%,现报3.05美元/百万英热。每日经济新闻...













